HeyJobs is a job search platform for blue-collar workers (which means nurses, janitors, receptionists etc.). A job application automatically creates a user profile with HeyJobs. But turns out nobody wants to visit the profile or keep it up to date.
The end result: users were not happy with the job recommendations they received.
What did I do?
✅ Led the end-to-end design (discovery, user tests and interviews, final designs).
✅ Pushed for a simpler solution based on user feedback and developer resource constrains.
✅ Communicating with stakeholders and keeping them updated about design decisions.
✅ Planning the release with PM and developers.
✅ Illustrations and UX writing.
• The stakeholders: CRM team, Inventory and Matching team.
• We had very low developer resources, which forced us to choose the solution that was the easiest to implement.
• The profile was released in 3 stages across 3 sprints.
• This project laid the groundwork for many other new features, such as CV parser, reverse-recruiting etc.
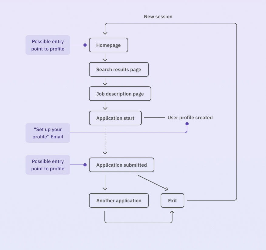
Low profile visits
Users donʼt visit their profile, many do not even know it exists
Not enough relevant info
It wasn't possible to add relevant info in the profile such as job type, working hours etc., which could be used to show better job matches
Lack of incentive
Users donʼt see the value in completing the profile
Privacy concerns
"Will my salary data be shared publicly?"

My approach to solving this problem consisted of 2 parts:
Adding new data points
First we needed to consider what new data points to add to the profile to show better job matches. We also needed to figure how to group them sensibly.
We tested around 4 different design ideas with 7 participants. Here are the key insights:




We decided to go with the simplest solution because of technical constraints within the team, and to lay the ground work for future improvements.
The 'Hook to Profile' feature (which is the name for the banner on the homepage) was a great success, resulting in many profile visits and profile completions. It was planned to experiment the position of this banner in other pages (such as the end of the application flow) to see which one converts the best.
We released the new profile in 3 different stages instead of waiting for a single huge release, which gave us time to learn from the data and make adjustments on the go. This also kept the team morale high.
We realised after subsequent user tests, that the profile was not suited for very broad searchers- for Eg. People who don't care what kind of job it is as long as it is a part time job in Berlin.
3x
increase in number of unique profile visits, indicating success of the 'Hook to Profile' feature
3x
increase in total number of active users with qualified profile data
40%
conversion rate of the snackbar, significantly increasing the number of users who completed their profiles within the same session